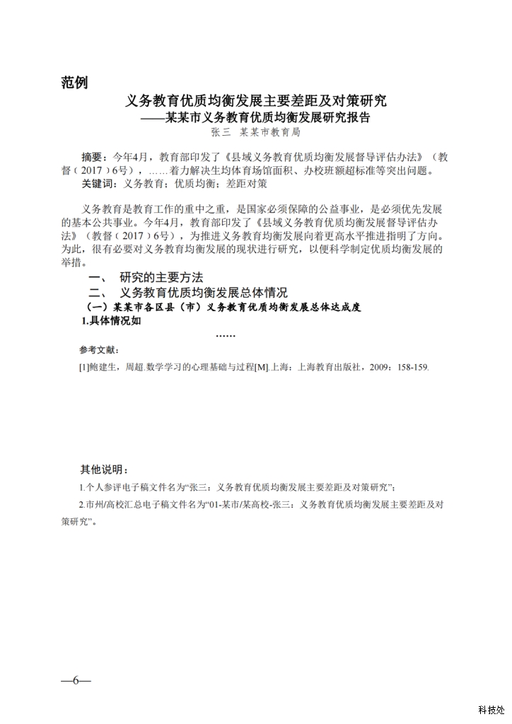
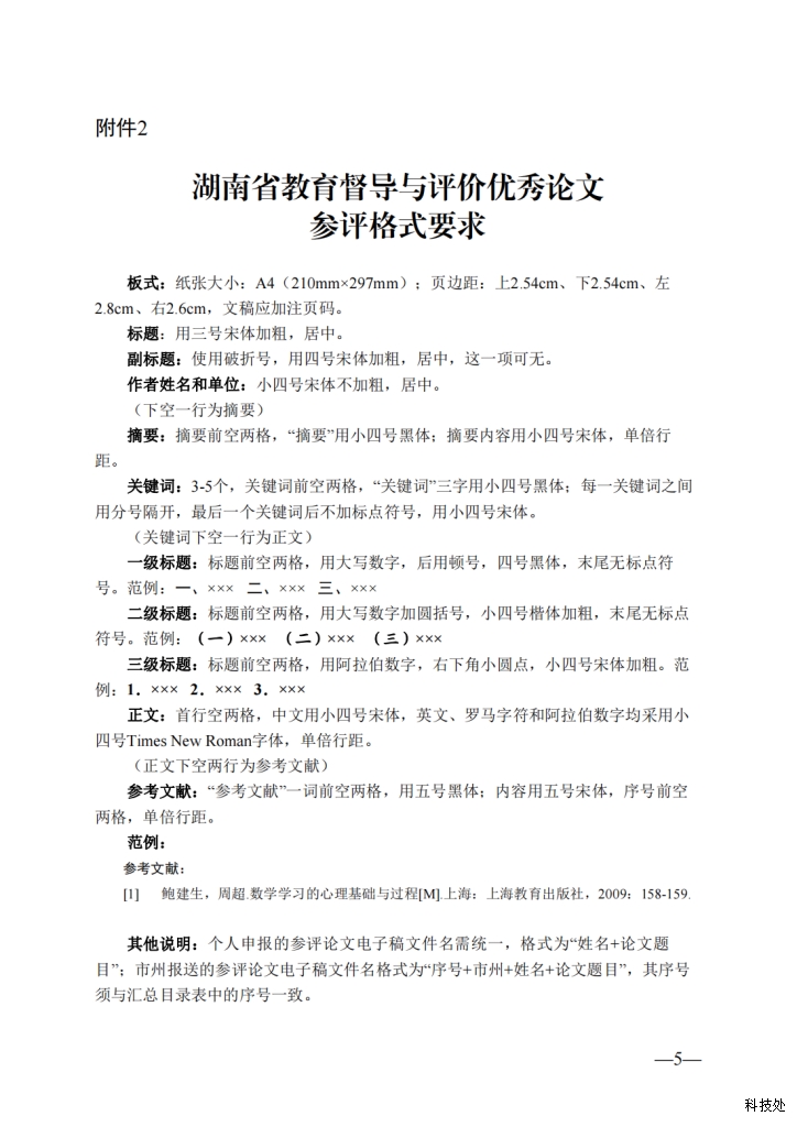
关于开展湖南省2022年度教育督导与评价优秀论文评选活动的通知 湖南应用技术学院-科技处 2022/11/7 11:06:22 634 上一篇:湖南省社科联关于开展“贯彻二十大 奋进 新征程”党内法规制度建设主题征文活动的通知 下一篇:关于湖南省教育科学研究工作者协会“十四五”规划 2023年度教育科研课题申报工作的通知